热博rb88
信息公示
首页
热博官网
学院简介
学院领导
学院荣誉
学院理念
院系设置
数字文创与影视艺术学院
教育与管理学院
护理与康养学院
人工智能工程师学院
航空产业技术与管理学院
招生就业
招生信息
就业信息
职业培训
交流合作
国际合作
党建园地
党建动态
学习之窗
业余党校
校园生活
工会
团委
学生会
学生社团
学生资助
新闻中心
生态文明教育
联系我们
联系方式
信息公示
信息公示
年度信息报告
招聘信息
特高骨专栏
政策文件
学前教育特高项目
工程师学院特高项目
国艺东方·汇佳开放大学
国艺东方·汇佳开放大学
开放大学·大讲堂
开放大学·特色课
开放大学·兴趣课
Search...
HOME
校园生活
学生资助
校园生活
工会
团委
学生会
学生社团
学生资助
新闻中心
生态文明教育
学生资助
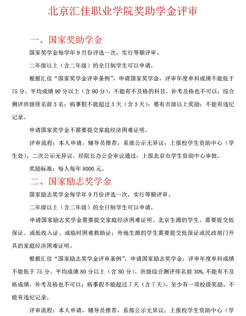
汇佳国家奖助学金评审
时间:2018-03-05 分享:
上一篇:(边远山区)北京市市属普通高等学校毕业生学...
下一篇:关于国家奖助学金政策的介绍